Bộ led trái tim tự lắp ráp có nhạc điều khiển bằng ánh sáng 18 đèn LED

  • Tình trạng: Còn hàng
  • Thương hiệu: Đang cập nhật
39.000₫

Ứng dụng:

- Ứng dụng trong giảng dạy học bộ môn điện và điện tử

- Trang trí học tập bàn làm việc 

- Nghiên cứu học tập hàn linh kiện

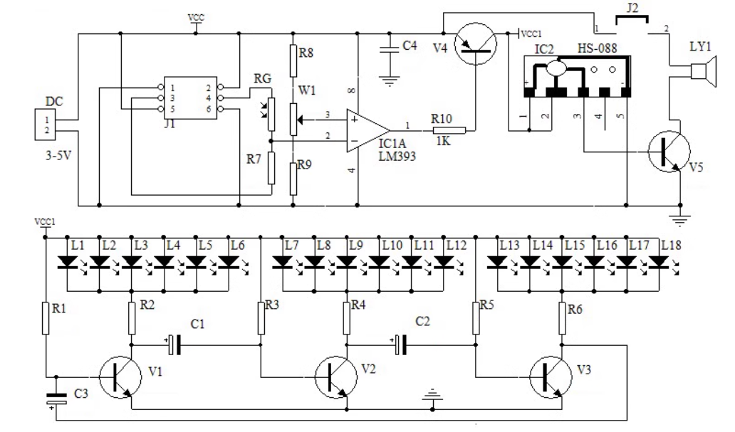
Mạch này có thể điều khiển 18 đèn LED nhấp nháy theo chu kỳ và phát nhạc theo cường độ ánh sáng xung quanh. Trong mạch điện, điện trở quang được sử dụng như một thành phần nhạy sáng. Ánh sáng càng mạnh thì điện trở của quang điện trở càng thấp.

Cách lắp và thành phần linh kiện: Có kèm theo hướng dẫn 

Xem thêm Thu gọn

Sản phẩm vừa xem

popup

Số lượng:

Tổng tiền:

Giỏ hàng( Sản phẩm)

Gọi ngay: 0354285833
Địa chỉ
Shopee Shopee Lazada Lazada Zalo Zalo: 0778009879 Messenger Chat Messenger